Organigramme
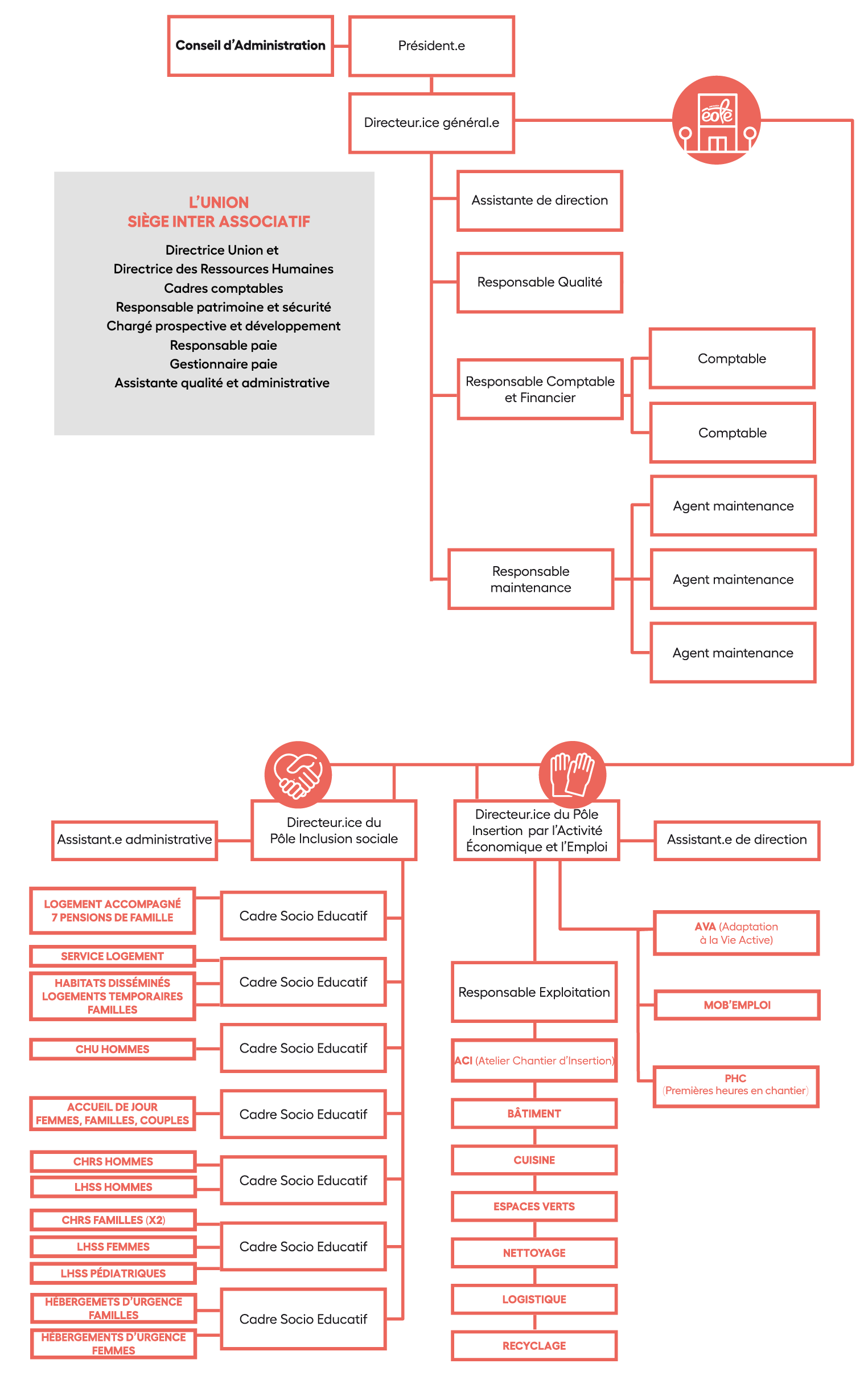
Au service de ces missions, l’association se dote d’instances et de fonctions support, menées par un conseil d’administration et une direction générale, afin de garantir le respect du cadre d’intervention règlementaire.
Le siège social Eole assure des fonctions d’appui et de support à l’ensemble des établissements et services de l’association : gestion des ressources humaines et paie, évaluation et amélioration continue de la qualité, comptabilité, innovation et développement, sécurité et gestion du patrimoine, système d’information, communication, santé.
Une partie des fonctions supports est assurée par l’Union, qui rassemble les associations EOLE,
SOLFA et E2C dans une logique de siège inter-associatif.
Une partie des fonctions supports est assurée par l’Union, qui rassemble les associations EOLE,
SOLFA et E2C dans une logique de siège inter-associatif.